Ampli Zenquito

Introduction:


L’utilisation des amplificateurs par modules B.K Electronics est remise en question. Bien que globalement de bonne qualité audiophile, ces amplis bon marché ne font pas partie des références en audio. Les compressions laissent tout entendre et surtout les défauts.


Un projet de remplacement des amplis prend donc naissance avec une nouvelle philosophie et un nouveau design. Classe D pour les basses, class A pour les médiums, compression et tweeter.


Une base commune doit être développé avec des caractéristiques spécifiques à chaque haut-parleur.

L’ancienne version des amplis était en tri amplification maintenant place à la quadri-amplification avec le nouveau contrôle de volume V2 et futurs.

Etude et Cahier des charges :



     Amplificateur de faible puissance, class A de qualité audiophile

     Stéréo avec entrée asymétrique

     Protection des HP de composante continue

     Régulation température et sécurité

     Mode veille et mise en ou hors service depuis le contrôle de volume

     Interface avec Micro-contrôleur

     Boitier compact

     Design Hifi

Amplification:


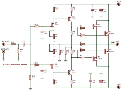
Le module d’amplification est entièrement réalisé en DIY. Le montage choisi est le ZENQUITO en provenance du site de JM.Plantefeve. 


Tous les composant sont implantés sur un circuit imprimé qui est réalisé spécifiquement pour ce projet.

Les principaux composants sont les 3 étages à transistors dont l’étage de puissance qui est équipé des BUZ900/905 en boitier plastique. Les autres composant sont des résistances et condensateur avec sans oublier les potentiomètres type trimmers qui vont nous permettre d’effectuer les réglages.

En ce qui concerne l’alimentation :


le transfo est un R-TORE de 2x24Vac 500VA en provenance de SELECTRONIC

Le redressement est constitué de deux ponts de diode

Le filtrage en montage PI avec condensateurs de 22.000 MicroF et résistances de 1 Ohms.

Appairage des transistors:


L’appairage des transistors est très important sur ce type de montage. il a été tout de même effectué afin de sélectionner les transistors les plus proches pour le ZENQUITO. Seulement ensuite ont a été utilisés ceux qui restaient pour le SINGLOTRON toujours en veillant à ce que les Id soient proches.

Carte PIC :


Une platine à base d’un microcontrôleur PIC 18F4520 est réalisée afin de répondre aux besoins de tous les futurs projets : Amplificateurs et contrôle de volume et autres.


Le microcontrôleur est cadencé à 4MHz mais peut évoluer jusqu'à 20MHz. L'utilisation d'un quartz est primordiale pour la fonction de décodage de la télécommande du contrôle de volume mais pour les amplis on aurait pu s’en passer.

 

Chaque sortie est configurable matériellement avec une résistance de tirage ou série ou avec un simple shunt si l'on ne souhaite rien.

On remarque une modification de dernière minute sur la carte avec un fils rouge. Il s'agit de l'alimentation du port RJ11.

Cartes protection HP


Etant donné que cet amplificateur laisse passer la composante continue, il est important de disposer d’une protection. Plusieurs kits existent dans le commerce mais assez honteux en termes de prix.

On choisit donc de réaliser une carte spécifique simple et disposant des fonctions suivantes:


     Relais en série sur la sortie hautparleur

     Détection composante continue

     Un signal défaut afin d’informer le microcontrôleur et de le signaliser sur les LEDs

     Pilotage du relais par le microcontrôleur lors des phases de mise en service ou hors service ou en cas de défaut

Ce module de protection est spécifique aux amplis SINGLOTRON et ZENQUITO. Pour les amplis ICE POWER il s’agit d’un module de protection très similaire mais différent. 

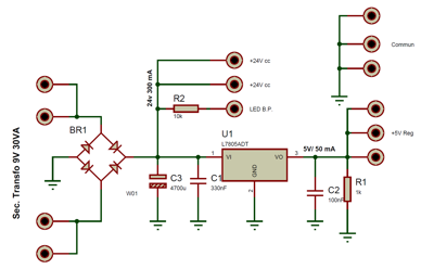
Alimentation auxiliaire


Une alimentation auxiliaire est réalisée afin de fournir le 5Vdc pour le PIC ainsi que le 24Vdc pour la LED du bouton poussoir, les relais et les ventilateurs.

Le relayage:


Un relais avec commande en 24Vdc pour enclencher les alimentation des bloc de puissance et un relais 220Vac pour détecter le pilotage externe des amplis.

Le boitier


Il n’a pas été retenu d’acheter un boitier complet et celui-ci est basé sur la récupération de radiateur d’ancien variateur de fréquence type DANSFOSS VLT5000. Les radiateurs ont les ailettes à l’horizontale ce qui facilite le refroidissement avec les ventilateurs sur l’arrière.


Le fond du boitier est constitué d’une tôle d’acier de 2mm directement fixée sur flancs des radiateurs ce qui permet de former une base solide pour ce boitier. Bien que la photo ci dessous soit celle du boitier ZENQUITO le principe reste le même pour le SINGLOTRON.

La face avant est réalisé par un spécialiste dans ce domaine. Il s’agit de Eloxalplus. C’est un peu onéreux mais le résultat est excellent et en plus il est simple de dialoguer avec eux.

Sur le dessus du boitier est monté une tôle perforée afin de faciliter le refroidissement des éléments à l’intérieur.


La face arrière est réalisé artisanalement à partir d’une tôle de 1mm en aluminium. C’est facile à usiner et n’étant pas certain de l’implantation des composants cela permet de la modifier à volonté. A l’avenir elle pourra être remplacer par une vraie face arrière confectionnée par un professionnelle.


Les dimensions du boitier sont 435mm de large ce qui correspond à une largeur standard pour des éléments HIFI du commerce. La hauteur de 90mm ainsi que la profondeur de 280mm sont liées aux dimensions des radiateurs.


Quatre pieds en plastique métallisés or de 45x16mm sont montés sur la base

Interfaces et fonctions :


Un gros bouton poussoir en façade permet l’allumage et l’extinction de l’amplificateur. Au centre une grosse LED bleu permet de signaler si l’ampli est en service ou pas. Elle clignote durant tout la phase de monté en température de l’amplificateur. C’est un bouton poussoir de 34mm en en acier inoxidable généralement utilisé dans les ascenseurs.


En façade deux fenêtre en Plexiglas habitent les LED qui permettent de signaler les défauts sur l’ampli de droite et de gauche. Chacune des LED s’allume si le défaut est présent et clignote si le défaut est apparu mais n’est plus actif. Le relais de sortie s’ouvre en cas de défaut et ne peut se refermer que sur RESET par bouton poussoir ON/OFF.


     TEMP = dépassement de température

     INT = Défaut interne (Uniquement pour Ampli ICE POWER)

     DC = Défaut composante continue


La régulation de température s’effectue par le PIC grâce à une boucle PID . Une sonde de température sur chaque radiateur délivre une tension 0-5V. Les ventilateurs sont pilotés en PWM par une sortie sur transistor.

La réalisation


Comme vous pouvez le voir sur les photos tous les éléments sont implantés dans le boitier sans laisser beaucoup de place. Cela est une des contrainte imposé par le cahier des charges initiale.

Les réglages:


Les réglages sont assez simples. En agissant sur les potentiomètres RV1 et RV2 ont ajuste 1.5A sur les rails d’alimentations et 0V en sortie HP. Les réglages ont été effectués à vide et avec un HP branché en sortie.


Il faut être patient car avec la montée en température il y a de la dérive. Donc je vous conseille de reprendre les ajustements après plusieurs heures de stabilisation et même le lendemain après avoir éteint et rallumé les amplis. De plus à chaque fois que l’on agit sur un potentiomètre il faut reprendre le réglage sur l’autre. Il faut y aller doucement et avec beaucoup de patience.


Après avoir trouvé le bon compromis ça ne bouge plus vraiment. Personnellement je vérifie tous les 1 à 2 ans par acquis de conscience mais ca ne fluctue que très peu.

Les premiers  résultats:


J'étais très impatient de tester cet ampli car de toutes mes réalisations d'ampli c'est bien celui ci qui m'a donné le plus de fil à retordre. Donc à la mise sous tension l'attente était grande.


Malheureusement les premiers essais n'étaient pas très concluants car entre les bruits liés aux effets de bouclages de masse et ceux liés au filtrage de l'alimentation le résultat était plutôt décevant.


L'ajout de transformateurs sur les entrées audio et de selfs de filtrage  de 10mH sur l'alimentation ont mis fin aux bruits et la porte du silence s'est ouvert. Un miracle !

Les améliorations:


L'ajout de transformateurs sur les entrées audio et de selfs de filtrage de 10mH sur l'alimentation ont mis fin aux bruits et la porte du silence s'est ouvert. Un miracle !

Les mesures:


Avec l’acquisition très récente d’un oscilloscope faible bruit et d’un analyseur audio Averlab les mesures ne devraient plus tarder.  Patientez….

Les  résultats finaux:


A l’écoute le premier mot qui vient à l'esprit est douceur. Bien que peu puissant il est tout de même dynamique avec une réserve de puissance plus que suffisante pour bien des utilisations. Les médium sont clairs, les basses bien remplies et les aigues assez précis.


Cet ampli a été essayé sur différents types de récepteurs afin de juger de ses qualités à l’écoute:


     Sur des TRIANGLE deux voies filtrage passif c'est très bon

     Sur les MONACOR SP46A/500PA c'est bien mais un peu moût

     Sur les compression RADIAM 950PB c'est très correct.


Cet ampli alimente le PHL 3431 de l'enceinte principale V3. Celui ci est chargé de reproduire le bas du spectre sonore dans la gamme 100 à 800Hz. La fonction est remplie avec un manque de puissance. Avec 500W/99dB sur les basse et 8W/110dB sur les haut médium aigue et bien 40W/98dB sur les médium c’est trop court sous peine de baisser le gain des autres voies.


 La température des radiateur s'établit aux environs de 50°c. C'est un peu moins que les SINGLOTRON et forcément bien supérieur aux ICE POWER  : Class A oblige !

Le succès est au RDV: Qualité très audiophile, compacte et design. Néanmoins juste un peu court en puissance.

 
 
 
 

© 2021 www.phd-audio.fr