Ampli F5 Mini

Introduction:


L’utilisation de chambres à compression pour les hauts médiums et aigues est à mon sens la solution ultime. Clarté, précision dynamique je n’ai pas trouvé mieux pour l’instant. Le choix de la compression est essentiel car toutes ne sont pas aussi bonnes les unes des autres et le pro-fil du pavillon est tout aussi important. 

 

 

Si l'on souhaite atteindre un excellent niveau de performance faut-il encore alimenter les compressions avec l’ampli adéquate et pour cela le SINGLOTRON est loin d’être la référence. J’en parle en connaissance de cause bien évidement.

 

Bien que des essais avec le ZENQUITO ont montrés une nette amélioration je recherchais quelque chose de nouveau pouvant développer tout le potentiel de mes chambres à compressions montées sur pavillon.

 

Je me suis alors penché sur les réalisations de Nelson Pass et dieu sait qu’il y en a ! Après de longues réflexions je me décide à réaliser le F5.

Etude et Cahier des charges :


Globalement on ne se casse pas trop la tête car on récupère le boitier du SINGLOTRON avec tous les modules de gestion de l’ampli ainsi que du transformateur. On redéfinit la cellule de filtrage de l’alimentation des amplis et on intègre les cartes F5.

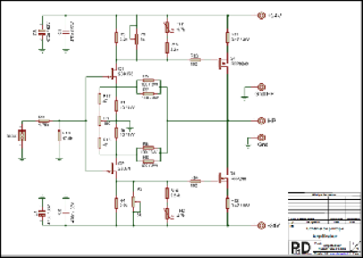
Amplification:


L'amplification est assurée par deux module F5 dont l’on peut récupérer de nombreuse informations sur le site www.firstwatt.com


Les critères de sélection ont été les suivants :


     Amplificateur classe A

     Simple à réaliser

     Ultra faible distorsion : 0.001% à faible puissance et 0.1% à forte puissance

     Une puissance modérée : 25W ou moins

     Une contre réaction pas trop forte. Le facteur d’amortissement est de 60 en théorie 

     Très silencieux : 60 microvolts de bruit en sortie

     Aucuns condensateurs sur le trajet du signal audio

     Un son terrible !

On peut aisément acheter les circuits imprimés sur le site de www.diyaudio.com mais je choisit de les fabriquer moi même. Une des raisons principale hormis le prix est que je souhaite rajouter un filtrage par condensateurs à l'entrée de l'alimentation. Même si Nelson Pass est fier d'annoncer que le F5 n'a aucun condensateur dans son schéma je pense qu'il est préférable de filtrer l'entrée de l'alimentation et cela n'a rien a voir avec le trajet du signal audio.

L'appairage des IRFP a été trillé sur un lot de 20 transistors pour chaque canal (P et N). En ce qui concerne les LSJ74 et LSK170 il est difficile d'obtenir des originaux et il faut se méfier de tout ce que certains fournisseurs peuvent bien nous promettre. J'ai payé pour savoir !


J'ai commandé plusieurs lots de LSJ74 et LSK170 sur plusieurs sites en chine, en Europe et aux USA. Pour commencer toutes mes commandes ont été livrées en provenance de chine et cela ne m’a pas rassurer. Pour finir d'après mes mesures aucun ne correspondait aux datasheet des constructeur. Donc c'était tous des "fack" !


Je me suis alors tourné vers www.diyaudio.com afin d’acquérir des transistors appairées. J'ai effectué mes propres contrôles et je confirme que c'est vraiment du sérieux. C'est bien plus cher forcément mais c'est aussi une valeur sur ! Le délai est parfois long (Plusieurs mois) car il s'approvisionne par lot. 

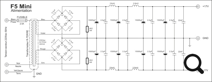
Alimentation :


Je ne souhaitais pas faire l’acquisition d’un nouveaux transformation et décide alors de récupérer celui du  SINGLOTRON, 2x15V 300VA. Nelson Pass préconise 2x18V 400VA. On devrait obtenir une tension continue de +/-17V en charge ce qui est très inférieur au 23-25V préconisé mais je me lance tout de même dans cette expérience. 


Avec une telle tension d’alimentation la puissance de sortie sera de moitié et donc les 300VA seront largement suffisant.

Deux ponts de diode, un sur chaque enroulement du transfo afin de recréer la référence (Masse/Ground). Les condensateurs de 4.7nF sur chaque diode peuvent aisément être remplacer par des 22nF voir même 100nF.


La résistance de 2.2Kohms permet d'une part d'assurer une décharge progressive des condensateurs au cas ou il n'y aurait pas de charge en sortie de l'alimentation et d'autre part cela permet de limiter les bruits parasite lorsque l'entrée de l'ampli n'est pas raccordé.


Pour la partie filtrage j'ai sélectionné des condensateurs de 15.000uF avec un ESR faible (17mOhm). Chacun d'eux post-filtrés avec un condensateur PET de 2.2uF et le dernier avec 2.2uF + 22nF. Ceci afin de diminuer les hautes fréquences que les électrolytiques pourraient laisser passer. On le verra sur les mesures sur la page dédiée si cela est vraiment efficace.

Le principe de ce filtrage est d'utiliser deux cellules de filtrage en PI type CLC. La première cellule dispose d'une self de 10mH et la deuxième de seulement 3.9mH suivie du double de capacité en sortie (2x15.000uF). Le choix des selfs en 10mH et 3.9mH est seulement basé sur le fait que je disposais de ces valeurs en stock suite au démontage du ZENQUITO et des SINGLOTONs.


Un point important concernant les condensateurs de 15 000uF car la tige fileté servant de fixation est reliée a la borne négative. Il faut alors l'isoler par des rondelles en plastique ou téflon s'il sont fixés au châssis qui lui même est normalement à la masse. Sinon c'est le cour-circuit assuré sur le rail négatif.


La réalisation :


La seule réelle difficulté de cette réalisation est d'avoir tout installé dans le boitier car comme vous pouvez le voir sur les photos c'est assez serré

La mise au point :


Pour le réglage du courant de polarisation tout est expliqué dans le manuel de Nelson Pass. En clair il faut suivre les instructions suivantes :

 

Se munir de deux multimètres. Le premier en position voltmètre DC prenant la tension aux bornes de la résistance R11 ou R12 et le deuxième également en position voltmètre DC prenant la tension aux bornes de la sortie amplificateur. Il est conseillé de court-circuiter l'entrée de l'ampli et de brancher une résistance de 8 ohms sur la sortie sinon un haut-parleur ou encore une enceinte.

 

Les potentiomètres P1 et P2 doivent être au minimum. Vérifier avec un ohmmètre (Ampli hors tension) si vous n'êtes pas certain. La position du potentiomètre P3 n'a aucune importance tant que le courant de polarisation n’a pas été correctement ajusté.

 

On démarre l'amplificateur et on observe.... S’il il n’y a pas de la fumée ou des bruits suspects on continu sinon débranchez rapidement et vérifiez le câblage avant de renouveler l’opération.

 

Pour l'ajustement du courant de polarisation il faut tourner les potentiomètre P1 et P2 à tour de rôle jusqu'à trouver un équilibre entre la tension de sortie de l'ampli proche de 0V DC et la tension aux bornes de R11 ou R12 de 590mV ce qui correspond à une valeur en courant de polarisation de 1.3A. A chaque fois que l'on touche un potentiomètre il faut réajuster l'autre car lorsque le courant de polarisation augmente la tension d'offset diminue et vis versa. Avec un peu de patience cela ne prend pas plus de quelques minutes. Un fois l'équilibre trouvé attendre quelques heures que la température se stabilise et ajuster de nouveau.

 

Une fois le meilleur compromis trouvé cela ne devrait pas bouger dans le temps. La tension de sortie ampli doit être inférieure à 50mV DC. Plus cette tension est faible mieux c’est. Si vous disposez d’une protection composante continue elle peut s’enclencher sur une valeur d’offset trop importante.

La tension aux bornes de R11 ou R12 doit être +/- identique autour de 590mV DC +/-10mV.


Personnellement je suis arrivé à trouver un réglage qui ne change pas dans le temps soit 590mV +/- 5mV pour la polarisation et un offset de 0V +/- 10mV.

En ce qui concerne le potentiomètre P3 il permet d'ajuster la distorsion de l'amplificateur. Le réglage ne peut s’effectuer de manière précise qu'avec un analyseur de distorsion. Si tel est le cas le résultat est très significatif. Tourner dans un sens jusqu’à trouver la meilleur distorsion sinon essayer dans l'autre sens. Il faut chercher le point optimal. La réaction est immédiate donc facile à trouver. 


Si vous ne disposez pas d'analyseur fiable il est préférable de remplacer le potentiomètre P3 par des résistances. Se référer au manuel du F5. Je doute fortement que ce réglage peut s'effectuer à l'oreille de manière optimale.

Les mesures:


Avec l’acquisition très récente d’un oscilloscope faible bruit et d’un analyseur audio Averlab les mesures ne devraient plus tarder.  Patientez….

Essais et compte rendu :


L'amplificateur F5 Mini ne chauffe pas trop. En tout cas moins qu'un SINGLOTRON et pas plus qu'un ZENQUITO. Le bruit en sortie est très silencieux. Ce n'est pas parfait mais presque ! Les mises sous tension ou hors tension sont également très silencieuses : pas de "ploc" ou "plac" ou "tic" dans les enceintes. Une séquenceur est presque inutile. En clair un ampli calme qui se comporte très bien. Ça change des SINGLOTRONs !


Dans le temps le comportement de l'amplificateur ne change pas. Il inspire vraiment confiance.


En ce qui concerne l'écoute, le résultat est tout simplement époustouflant !


Le haut médium est d'une clarté à couper le souffle, les aigues filent de manière incroyable, le bas médium est très vivant et les basses sonnent bien que ce ne soit pas l'objectif de cette réalisation les basses fonctionnent plutôt bien. Pour les basses il ne faut pas s'attendre à des miracles avec 12W mais ça marche bien.


Le mot qui décrirait le mieux la qualité de cet ampli est pureté et cela amène beaucoup de réalité dans le rendu. Les mesures le montreront car la distorsion est très faible et le rapport signal sur bruit excellent. On le verra plus tard sur la page dédiée au mesures du F5 Mini.

 
 
 
 

© 2021 www.phd-audio.fr