Controle de Volume V2

Introduction:


La version N°1 du contrôle de volume est resté à l'état d'un prototype. Bien que les alimentations ont évoluées vers des modèles plus audiophile et que la gestion des menu me permet d'ajuster le gain sur chaque voix, cette version ressemble toujours à un prototype du fait qu'il n'y ai pas de face avant « design » et que la séquence d’allumage est périlleuse.


La mise en service ou hors service des différent appareils soient amplis, DCX et contrôle de volume peut engendrer un gros BUMP ou CLAC dans les enceintes. La séquence doit être rigoureusement respectée :

     Mise en service: En 1er le DCX et le contrôle de volume puis les amplificateurs

     Mise hors service : En 1er les amplis puis le DCX et le contrôle de volume.


D'autre part mon système est à présent passé en 4 voix. Le DCX étant en 6 voix uniquement il me fallait trouver une solution afin de séparer en deux la dernières voix du DCX et ainsi me passer totalement de filtre passif. 


Comme d'habitude une petite modélisation 3D me permet de mieux visualiser l'image de mon projet.

Cahier des charges et étude :


     Contrôle de volume par PGA2310

     6 entrées et 8 sorties: séparation des derniers canaux par filtre active du 2eme ordre

     Séquenceur de mise sous tension des différents appareil de la chaine audio

     Design Hifi

     Interface avec Micro-contrôleur

     Réglage de volume en façade

     Afficheur pour visualisation du volume général

     Menu de navigation pour réglage des gains en sortie et autres options

     Boutons poussoir en façade pour navigation dans les menus

     Cellule IR pour télécommande


Réaliser la version finale dans les règles de l'art.

Carte PIC :


Le microcontrôleur est un PIC 18F4520, un circuit que je connais bien car tous mes derniers projets hors audio ont été basés sur ce micro-contrôleur. Il est très proche du 16F877 mais en plus puissant et surtout plus simple à programmer du fait de l'absence de changement de page.

Une nouvelle platine d'essai est réalisée afin de répondre aux besoins de tous les futurs projets. Le microcontrôleur est cadencé à 4MHz mais peut évoluer jusqu'à 20MHz. L'utilisation d'un quartz est primordiale pour la fonction de décodage de la télécommande.


Chaque sortie est configurable matériellement avec une résistance de tirage, ou série ou avec un simple shunt si l'on ne souhaite rien.


Une grande évolution est l'acquisition d'un programmateur et debuger ICE (In Circuit Emulator) Cela signifie que l'on peut programmer le PIC directement sur platine d'essai. Un gain de temps considérable lors des développements.

I/O Expander :


Les entrées et sorties n'étant pas suffisantes sur le PIC, un extenseur d'entrée sortie est rajouté. Le circuit est le MCP23S17 de MICROCHIP qui permet 8 entrées et 8 sortie digitales pilotable et configurables par un port série SPI ou I2C. Le module est monté à proximité de la carte PIC et commander directement chez www.mikroe.com

Interfaces:


L'afficheur est toujours le NORITAKE NORITRON VFD 140x23F. Sa visibilité est extraordinaire et il a le mérite d'exister sur la version V1 donc on le récupère. Pour le bouton de volume la solution d'un encodeur à 2 voix est conservée mais avec un nouveau encodeur optique 512 points par rotation. C'est sans effort, souple et rapide pour monter ou descendre le volume. Le tout chapeauté par un bouton rond en aluminium noir.

Un bouton poussoir lumineux bleu du plus bel effet pour la mise en service.

Un bouton poussoir lumineux bleu du plus bel effet pour la mise en service et lancera le séquencement d'allumage ou d'extinction de la chaine. Le relayage est effectué à base de relais statique afin de limiter le bruit et éventuelle effet d'arc.

Un bouton poussoir MUTE afin de couper toutes les sorties du contrôle de volume. 4 boutons poussoirs MENU+, MENU-, SEL+ et SEL- afin de naviguer dans les menus. Cela permet de sélectionner toutes les options possibles. Ceux-ci sont constitué d'un bloc contact implanté sur circuit imprimé suivi d'un poussoir en inox pour la partie visible et actionable.

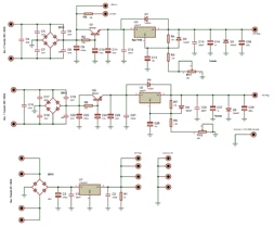
Carte PGA et filtres actifs:


Cette carte est constituée de 2 circuits PGA pour ajuster le volumes des voix basses et bas médium sur canaux droite et gauche. ensuite la voix des aigues est séparé en 2 partie haut médium et aigues sur chacun des canaux droit et gauche par l'intermédiaire d'un filtre actif JMLC du 2eme ordre. A la sortie de de chaque blocs filtres 2 circuits PGA permettent l'ajustement des canaux respectifs.


On obtient ainsi un module 6 entrées (LOW, MED et HIGH) et 8 sorties (LOW, LOW MEDIUM, HIGH MEDIUM et HIGH). L'idéal pour un système 4 voix tout en conservant le DCX.

Le filtre actif est réalisé à base d'ampli opérationnel audiophile : les OPA 2604. Chaque filtre dispose d'un cavalier de sélection de la fréquence de coupure: 5KHz, 6.5 KHz et 8KHz. Ceci afin d’aisément ajuster la coupure lors des essais. 

Les alimentations:


L'afficheur VFD consomme 400ma en régime établi et près de 800ma à la mise en service. Ainsi l'alimentation 5V de la version N°1 est récupérée. Cela permet également de la couper en mode veille.


Pour les autres composants une alimentation audiophile est réalisé avec les tensions suivantes:

     +/-15V pour les PGA

     +5V pour le PIC et la commande des PGA

     +24V pour les relais et la LED du bouton de mise en service

Les transformateurs sélectionnés sont des R-TORRE de chez SELECTRONIC. Sur-dimensionnés afin de fournir toutes la dynamique en cas de besoin. 

Le boitier:


Le coffret est récupéré d'une ancienne platine CD la KENWOOD 6020. Celle ci n'a plus lieu d'être utilisée du fait qu'elle ne sait pas lire ni les DVD ni les MP3 et qu'elle ne dispose pas de sortie numérique. Donc on recycle.


La face avant est nouvelle et fait l'objet d'une attention particulière. Un style très design et hifi. Elle à été réalisé par http://www.eloxalplus.com.

Il suffit de leur fournir un plan détaillé et il se charge du reste. La finition est parfaite, le prix correct avec un délai acceptable.

La réalisation:


Tout est fixé dans le boitier et soigneusement raccordé. L'option choisit pour les liaisons est de souder directement les fils sur les cartes. Malgré l'avantage d'un contact parfait c'est un vrai calvaire lors de la réalisation mais surtout lorsque l'on dois intervenir. Je conseille vivement les liaisons par connecteur.


A noter la boite blindée réalisée autour de la carte PGA. Une tôle aluminium de 0.6mm pliée. Elle a pour but de limiter les rayonnements provoqués par les transformateur des alimentation et autre élément 220V.

Séquence mise en/hors service :


Une des fonction de base est le séquenceur d’allumage. En appuyant plus de 5 secondes sur le bouton ON/OFF l'appareil se met sous tension, page d’accueil, initialisation du programme, mise sous tension du DCX puis mise sous tension des amplis. C'est seulement ensuite que le contrôle de volume est opérationnel. Si on appuie à nouveau plus de 5 secondes sur le bouton ON/OFF, on coupe les amplis puis le DCX, on sauvegarde les paramètres puis on bascule le contrôle de volume en mode veille.


Les relais utilisés sont de type statique. Le résultat est excellent car toute la chaine est mise en service ou hors service dans le plus grans des silences.

Les fonctions :


Le contrôle de volume V2 dispose d’une interface de gestion complète des menus avec l’accès à de nombreuses fonctions. 


     OUT LEVEL : Ajustement pour chaque sortie de l’OFFSET et de la limite haute

     LINEAR : Correction pour chaque sortie de sa linéarité sur la pleine échelle

     SYSTEM : Paramètres système (Temporisations, contraste et option diverses

     HARDWARE : Visualisation des E/S, commandes SPI, télécommande et PGA

     AUDIO : Réglage de la balance, fonction MUTE élaboré  

     LOAD : Chargement des configurations présélectionnées  

     SAVE : Sauvegarde des configurations présélectionnées  

     RENAME : Nommage des configurations présélectionnées  

Le résultat:


Une grande réalisation qui se traduit par un succès aussi bien d'un point de vue de l'utilisation que de ses qualités audio. Une transparence absolue,  très peu de souffle (inaudible à plus d'un mètre des enceintes). Le seul petit inconvénient est un bruit d'accrochage sur le filtre actif lorsque l'on tourne la molette de volume. C'est audible uniquement à fort volume. C'est dommage car sans ce défaut mineur cela aurait été la perfection.


Le design correspond exactement à ce que je souhaitais. Un appareil digne du commerce à tel point que ceux qui ne me connaissent pas doutent que c'est moi qui l'ai réalisé.

Ce contrôle de volume V2 est utilisé dans mon systèmes audio V8. Au moment de cette réalisation il était de loin l'élément le plus abouti que j'avais pu réaliser.

 
 
 
 

© 2021 www.phd-audio.fr